365英国上市公司是由上海市教育委员会管理的事业单位,是一所以法学为主干、多学科协调发展的特色鲜明政法类高校。学校已构建了覆盖本科、硕士、博士的完整人才培养体系,同时依托中国—上海合作组织国际司法交流合作培训基地等平台开展国际司法交流培训与智库服务。
为满足学校事业发展需求,根据《上海市事业单位公开招聘人员办法》(沪人社规〔2019〕15号)与学校相关规定,按照公开、平等、竞争、择优的原则,面向海内外公开招聘优秀人才。热忱欢迎海内外英才加盟,共筑上政发展新征程!
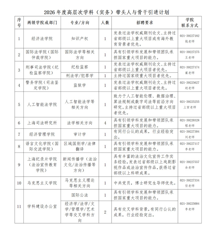
一、引进岗位及人数
2026年计划引进高层次学科(实务)带头人与骨干人才17人,详见附件。
二、引进条件
1.具有良好的政治素质和道德品行,有较强的事业心和责任感,热爱教育事业,治学严谨,立德树人。
2.学术造诣高,在本学科领域已经取得高水平的研究成果,在国内外学术领域有较高学术影响力和学术知名度。
3.实务经验丰富,具有同行公认的成果。
4.具有博士学位,一般应具有正高职称或相当岗位专业技术职务,年龄原则上不超过55周岁。
5.条件特别优秀者可适当放宽相关条件。
6.具体岗位及条件,详见附件。
三、引进待遇
高层次人才引进录用方式为事业编制。依照我校人才引进的有关规定,人才引进费包括住房补贴、科研启动经费等,一人一策,根据个人的教学科研能力和未来的发展潜力,相关待遇具体面议。
四、引进流程
1.资格审查。学校引进部门根据引进条件进行资格审查。
2.考核。高层次人才引进采取引进部门面试、学校评议或复试的方式进行考核。具体考核内容包括师德师风、教学科研水平、学术影响力等。
3.考察体检。学校对拟引进人员的思想政治素质、遵纪守法情况、道德品质和诚信记录等方面情况进行考察。体检参照国家最新的公务员通用体检标准,自行到本市二级甲等以上医疗机构进行体检。
4.学校审定。综合考核、考察体检结果,提交学校审定。
5.学校综合考核及考察体检结果,确定拟录用人员。
6.公示录用。对拟录用人员在上海市人力资源和社会保障局网站进行公示,公示期为7天。公示无异议,报上级主管部门上海市教育委员会审核通过后,再报上海市人力资源和社会保障局核准备案。公示如有异议、影响聘用的,根据查实结果确定是否录用。
五、应聘报名
1.报名时间:公告发布之日起至2026年12月31日,所有岗位招满即止。
2.应聘方式:
应聘人员可通过自荐或专家推荐与引进部门接洽,登录:http://employ.shupl.edu.cn/rsfw/sys/zpglxt/extranet/index.do#/home,进入365英国上市公司高层次人才招聘系统,按照要求填写有关简历,并上传有关佐证材料。对于有意向来我校工作的应聘者,相关个人信息我单位将予以保密。
六、人才政策咨询
联系人:李老师、平老师;联系电话:021-39225121。
365英国上市公司
2026年01月26日
附件:
